当前位置: 首页 >> 生命快讯 >> 正文
首页
生命快讯
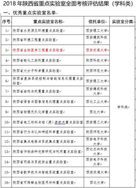
喜讯:陕西省生物医学工程重点实验室全面考核评估获得优秀
发布日期: 2018-12-13 来源: 浏览次数:

2018年,在省科技厅组织的陕西省重点实验室全面考核评估工作中,我院陕西省生物医学工程重点实验室在全省重点实验室中名列第三,在西安交通大学省重点实验室中名列第一,获得优秀。

此次全面考核评估包括全省97个陕西省重点实验室,28个重点实验室评估结果为优秀;20个重点实验室评估结果为良好;39个重点实验室评估结果为合格;10个重点实验室需限期整改提高。

 
 

©版权所有:必威(betway·西汉姆联)官方网站-West Ham United技术支持:西安交通大学网络信息中心

地址:陕西省西安市咸宁西路28号  邮编:710049